最新动态
立足“十五五”战略定位:现代公司治理视角下国企合规建设的创新路径-------封建国
“十五五”时期,现代公司治理与价值创造导向的深度融合,为国有企业合规建设划定了新的发展方向、提出了更高的实践要求。合规绝非束缚企业发展的“桎梏”,而是国企行稳致远的“底气”、提质增效的“抓手”,更是参与市场竞争、服务国家战略的核心竞争力。 国企作为国民经济的“压舱石”与“顶梁柱”,国有企业肩负着壮大国家战略科技力量、守护产业链供应链安全、培育新质生产力、推动高质量发展的重要使命。按“十五五”规划战略定位,国企价值提升成为核心任务,合规建设成为现代公司治理法器。解码现代公司治理的赋能逻辑,找准新时期合规工作的落地路径与核心标准,是国企管理者统筹推进合规建设与经营发展、实现“合规促发展、守正创价值”密码。
一、现代公司治理对国企合规建设的赋能作用
(一)治理体系完善升级,推动合规建设从“被动嵌入”到“深度融合”
“一表多单”权责清单制度,清晰划分党委、董事会、经理层的职责边界,构建各治理主体协同发力、有效制衡的运行机制。彻底打破了合规工作“孤立运行”的传统格局,推动合规管理不再是简单嵌入治理流程的“硬性要求”,而是与企业战略布局、生产运营、科技创新深度绑定的“核心支撑要素”。当前,合规已从“流程化必备环节”升级为“决策优化、效能提升”的前置价值环节,直接影响国有资本的配置质量,助力国有企业通过战略性整合、专业化布局,破解行业同质化竞争瓶颈,更高效地践行国家战略使命。
(二)价值引领导向强化,推动合规管理从“成本消耗”到“价值赋能”
国企“价值提升攻坚行动”作为核心工作抓手,聚焦内在价值、长期价值与战略价值的协同提升,彻底扭转“合规即成本”的传统认知。实践表明,合规管理绝非企业发展的“额外负担”,而是通过防范重大经营风险、规范投资并购行为、优化业务运营流程、维护企业品牌声誉,直接转化为经济效益与战略优势的“核心隐形资产”。比如,依托合规管理支撑的高质量并购,可帮助企业精准获取核心技术与战略性资源;通过合规管控推动的绿色转型,能有效提升企业发展的“绿色含量”;借助合规保障的新业态布局,可持续增强企业发展的“创新活力”,真正实现“守牢合规底线、激活发展动能”的双向赋能。
(三)监管模式迭代与数字化转型,推动合规管控从“人工粗放”到“智能精准”
穿透式监管改革,依托信息化手段实现对各级子企业的全流程、全要素监管覆盖。现代公司治理对信息公开、行权可追溯的核心要求,与数字化转型形成协同效应,推动合规管理从“人工审核、线下留痕”的传统模式,加速转型为“数据驱动、智能预警”的现代化管控模式。目前,人工智能、大数据、区块链等前沿技术已广泛应用于合同审核、风险识别、ESG信息披露等合规场景,可实现异常交易自动预警、关联关系穿透核查、问题整改闭环管理,在大幅降低合规管控人力成本的同时,显著提升风险防控的精准度,为国有企业参与全球市场竞争筑牢合规保障。
(四)市场化改革深化,推动合规责任从“软约束”到“硬落实”
国有企业市场化改革将持续向纵深推进,从机制突破迈向体系构建。经理层任期制与契约化管理将实现全面提质扩面,职业经理人制度不断完善,市场化选人用人、薪酬分配机制更加健全。现代公司治理“权责对等、奖惩分明”的核心原则,倒逼合规责任与经营业绩、职务任免深度绑定——合规管理不再是“弹性要求”,而是企业高管履职、团队绩效考核的“刚性指标”。这一转变推动业务部门从“被动配合合规工作”转向“主动挖掘合规价值”,在市场化竞争中实现“合规底线”与“发展高线”的有机统一。
二、“十五五”战略 下,国企合规建设的核心实践(要求和落地重点)
(一)构建与“十五五”治理架构适配的合规体系,筑牢价值创造制度根基
1.推动董事会合规职责价值化落地:将合规战略与“十五五”发展规划同步研究、同步部署、同步推进,董事会定期评估合规工作对企业价值创造的实际贡献,对重大合规风险处置、价值损失防控承担最终责任,切实发挥董事会在合规价值创造中的决策引领作用。
2.明确首席合规官(CCO)法定权责:全面落实首席合规官制度,明确其高级管理人员定位,保障其直接参与企业重大决策、独立发表合规意见,牵头统筹合规管理与内部控制、风险防控、审计监督的一体化建设,打破部门壁垒,实现合规管理“上下贯通、左右协同”的工作格局。
3.推动“三道防线”与治理层级精准衔接:明确业务部门作为“合规价值创造第一道防线”,将合规要求融入生产经营各环节;合规与法务部门作为“合规价值守护第二道防线”,提供全流程合规支撑与服务;审计、纪检、监事会作为“合规价值监督第三道防线”,聚焦重点领域开展穿透式监督,构建“创价值、守价值、督价值”的闭环管理体系。
(二)推动合规管理嵌入“十五五”战略执行,聚焦价值创造关键领域
1.实现“三重一大”决策“合规+价值”双前置审核:针对战略投资、并购重组、大额资金运作等重大事项,必须同步开展合规审查与价值创造评估,重点论证事项是否契合“十五五”主责主业定位、是否能提升国有资本配置效能、是否存在隐性价值损失,未经双评估不得提交决策,从源头防范无效决策与合规风险。
2.推行重点领域清单化合规管控:对标“十五五”规划部署,围绕科技创新、绿色低碳、产业链供应链安全、境外业务运营等战略核心领域,制定合规风险清单、价值创造清单、问题整改清单,实现“风险精准防控、价值持续提升”的清单化管理,推动合规工作靶向发力、精准赋能。
3.推动ESG合规融入价值创造核心:将ESG管理纳入董事会重点审议事项,建立健全ESG数据采集、核算、披露全流程机制,聚焦“双碳”目标落地与社会责任履行,推动ESG合规从“监管披露义务”转化为“企业价值增长亮点”,提升企业可持续发展能力与资本市场认可度。
(三)以数字化赋能“十五五”合规效能提升,打造智能价值管控体系
1.搭建治理与合规一体化数字平台:整合“三重一大”决策管理、合同全生命周期管理、合规制度管理、风险预警、整改督办等核心功能,实现合规管控与经营管理数据互联互通、高效联动,为“十五五”规划落地提供精准的数据支撑与决策参考。
2.依托智能技术实现价值精准管控:运用人工智能技术开展合同智能审核、投资项目风险自动研判,借助大数据分析合规管理对经营指标的影响,通过数字化手段实现对各级子企业的穿透式合规管控,严防国有资产流失,提升合规管理的整体效能。
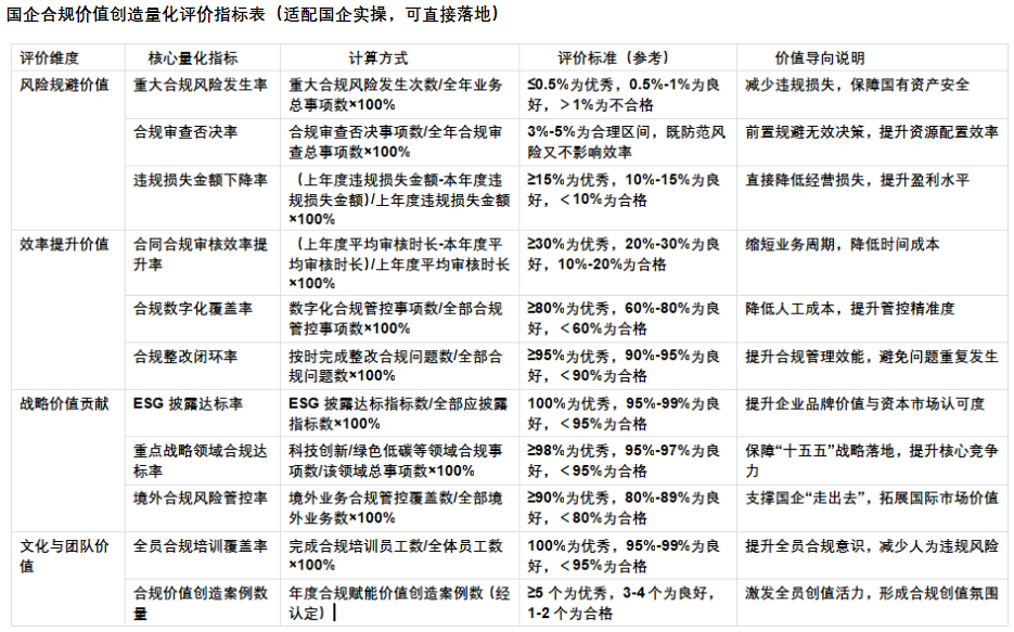
3.建立合规价值贡献量化评价体系:构建合规价值贡献评价指标,量化合规工作在风险规避、效率提升、品牌增值等方面的具体成效,为“十五五”战略调整、资源配置、考核激励提供科学依据,让合规价值“可量化、可评估、可落地”。
(四)构建适配“十五五”价值导向的合规文化与问责机制,激发全员创值活力
1.培育“合规创价值、履职必合规”的全员合规文化:企业高管带头践行合规要求,将合规价值创造纳入全员培训体系,推动合规理念深入人心、融入岗位实践,让合规成为每一位员工的自觉行为与职业素养。
2.建立“问责+容错+激励”三位一体长效机制:对违规决策、管控缺位造成企业价值损失的,严肃追究相关责任;对改革创新、担当作为过程中出现的合规偏差,严格按照“三个区分开来”原则合理容错,鼓励大胆探索;将合规价值创造成效与薪酬分配、职务晋升、评优评先直接挂钩,充分激发全员合规创值的内生动力。
3.常态化开展合规价值创造案例复盘:围绕“十五五”期间合规赋能并购整合、支撑绿色转型、防范重大风险等典型成功案例,定期开展复盘总结,提炼可复制、可推广的经验做法,营造“案例引领、全员参与”的合规价值创造氛围。
三、“十五五”时期的新形势、新起点、新任务与新挑战,国有企业必须立身定位
面对“十五五”时期的新形势、新任务与新挑战,国有企业必须立足自身定位,以合规体系适配现代公司治理架构,做实董事会合规职责,健全“三道防线”闭环管理;以合规管控深度嵌入“十五五”战略执行全过程,落实“三重一大”决策“合规+价值”双前置要求,推进重点领域清单化合规管理;以数字化转型赋能合规效能提升,搭建一体化智能合规平台,实现风险精准防控与价值高效创造;以合规文化凝聚全员合力,建立“问责+容错+激励”三位一体长效机制,让“合规创价值”成为全员共识与行动自觉。
唯此,只有真正实现“治理规范化引领合规体系化,合规体系化保障价值最大化”。只有践行国家战略,参与市场竞争中实现高质量发展,才推动国有资本和国有企业做强做优做大,才为基本实现社会主义现代化贡献坚实的国企力量。
